di nuovo a
>
Motori a benzina
>
Kawasaki
>
FA / FC
>
FA 76
>
Basamento, coppa dell'olio
Liste dei pezzi di ricambio per Wolf Motori a benzina Basamento, coppa dell'olio
pos.
descrizione
NĂºmero de pieza
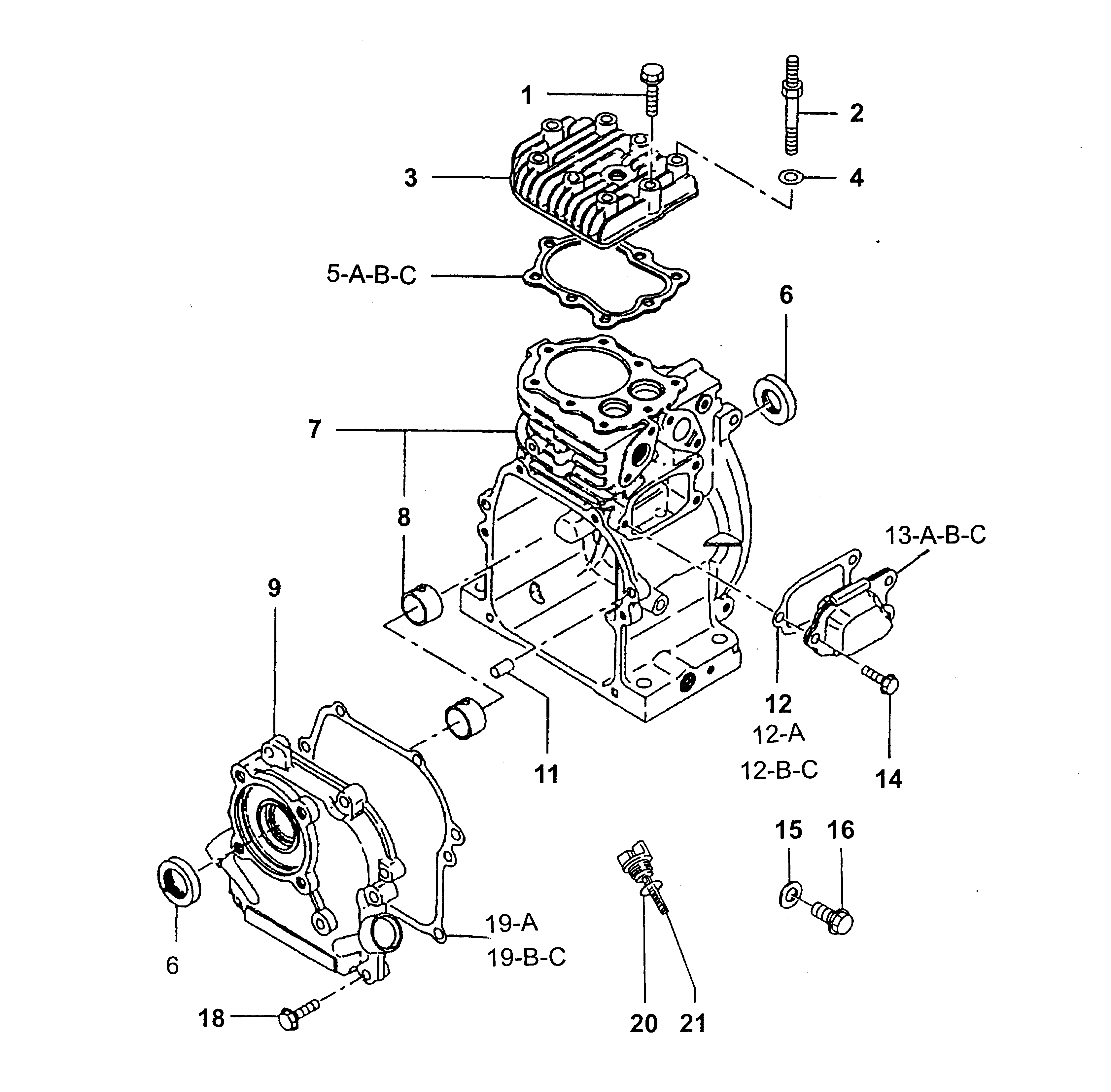
1
Vite per testata
2050202
2
Vite
2050111
3
Testata
2050200
4
Rosetta
2050504
5-A-B-C
Guarnizione
2055201
5-A-B-C
Guarnizione
2090 148
6
Anello di tenuta
2050213
7
Basamento
2055209
8
Cuscinetto
2050210
9
Coperchio di scatola
2055222
11
Cavicchia
2050214
12-A
Guarnizione
2050204
12-B-C
Guarnizione
2050223
13-A-B-C
Coperchio
2050203
13-A-B-C
Coperchio
2055205
14
Vite
2050205
15
Guarnizione
2050212
16
Tappo di scarico dell'olio
2055211
18
Vite
2050224
19-A
Guarnizione
2055203
19-B-C
Guarnizione
2055204
20
Seal-Dipstick Tube
2050226
21
Asta per livello dell'olio
2050225
Wolf
Attrezzi manuali
Tagliasiepi
Cesoie universali
Forbici per erba manuali
Cesoie per rami
Svettatoi
Cura degli alberi
Sistemi d'illuminazione
Forbici a batteria
Biotrituratori
Segacci
Rotofalci
Tosaerba elicoidali
Carrello spandiconcime / Portax
Carrelli avvolgitubo
Scarificatori / Arieggiatori
Tosaerba
Ride-On
Motori a benzina
Tecumseh
Briggs & Stratton
Honda
Kawasaki
FA / FC
FA 76
FA 76
FA 76
FC 150 V
FC 150 V
FC 180 V
FA 76
Basamento, coppa dell'olio
Albero a gomiti, pistone, biella, valvole
Carburatore
Serbatoio
Regolazione
Copertura della ventola
Indotto, bobina di accensione
Filtro dell'aria, silenziatore
Starter
FC 150 V
FJ
Accessori
Condizioni generali di contratto
(C) by motoruf