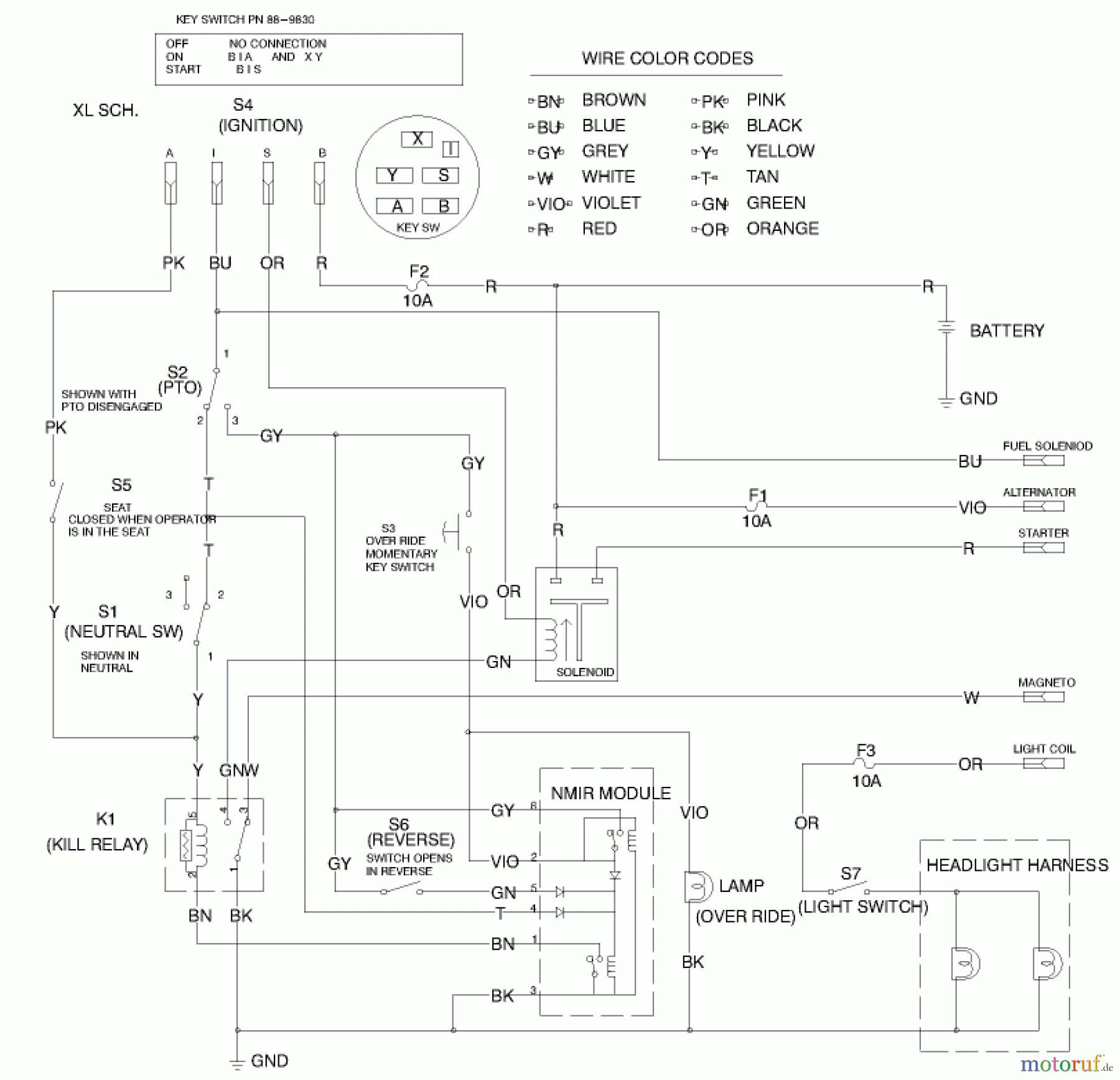
Toro 71280 (17-44HXLE) - 17-44HXLE Lawn Tractor, 2000 (200000001-200999999) ELECTRICAL SCHEMATIC Ricambi
ELECTRICAL SCHEMATIC 71280 (17-44HXLE) - Toro 17-44HXLE Lawn Tractor, 2000 (200000001-200999999)

| Posizione | Articolo numero | Descrizione | |
| TR218-578 | FUSE-BLADE, 10 AMP | ||



