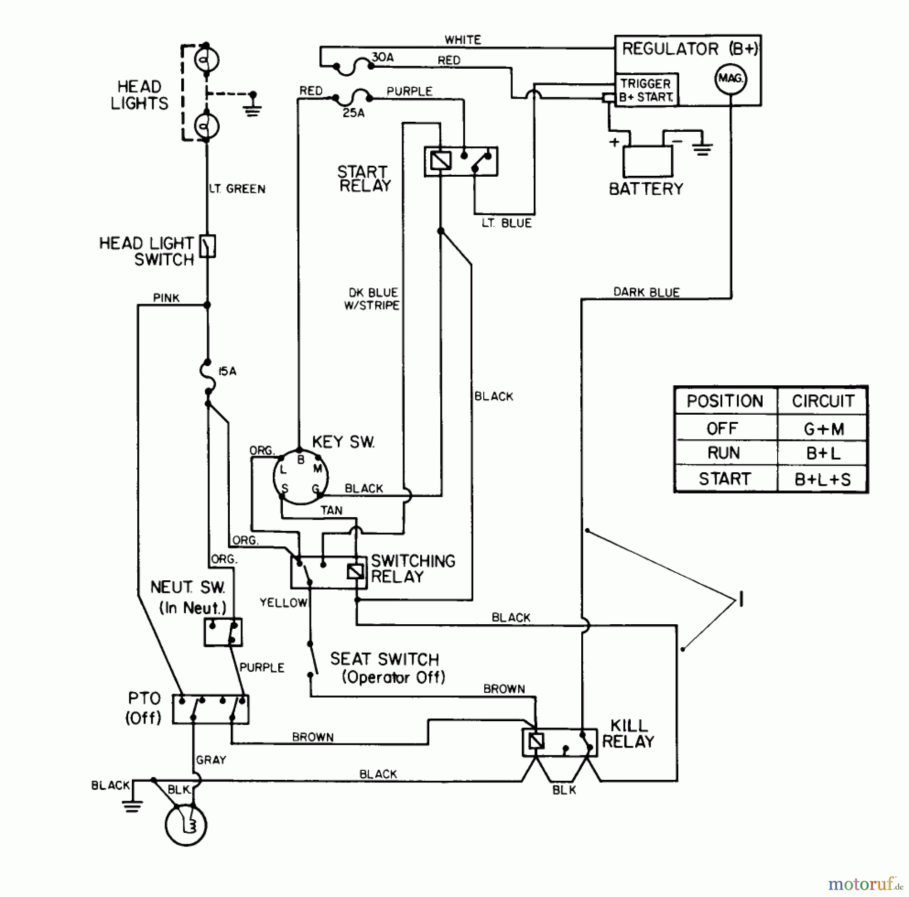
Toro 22-14OE01 (244-H) - 244-H Yard Tractor, 1991 (1000001-1999999) ELECTRICAL SCHEMATIC Ricambi
ELECTRICAL SCHEMATIC 22-14OE01 (244-H) - Toro 244-H Yard Tractor, 1991 (1000001-1999999)

| Posizione | Articolo numero | Descrizione | |
| 1 | TR78-7230 | DISCONTINUED | |


Gestione della qualità
Aiutaci a migliorare il nostro sito. Informaci se trovi un errore.

