.it
Carrello
vuoto
Il mio account
Registrati
Log in
Benvenuti
Contatti
Spedizione
L’azienda
Guest book
Condizioni e Privacy
Catalogare
Tagliare, profilare
Componenti per motore
Officine meccaniche
Parti e componentistica per macchine varie
Forestali
Articoli elettrici
Articoli invernali
Cinghie trapezoidali e relative pulegge
Filters
PEZZI DI RICAMBIO
Sprocket Rims
Guide Bars
Chainsaw Chains
Search by Part Number
Diagrammi ed elenchi
Servizio
Determine Chain
Ricerca
DE
EN
FR
ES
IT
Versione mobile
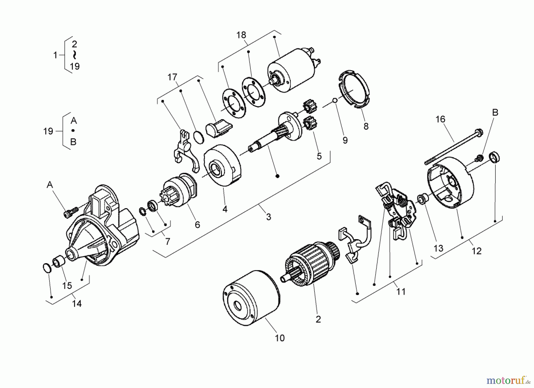
Zerto-Turn Mäher STARTER ASSEMBLY Ricambi
Start
Zerto-Turn Mäher
74279TE (Z580-D) - Toro Z Master Mower, 52 Rear Discharge Deck (SN: 28
STARTER ASSEMBLY
STARTER ASSEMBLY 74279TE (Z580-D) - Toro Z Master Mower, 52 Rear Discharge Deck (SN: 280000001 - 280999999) (2008)
Posizione
Articolo numero
Descrizione
1
TR110-3800
STARTER ASM
2
TR110-3801
ARMATURE
3
TR110-3802
SHAFT ASM
4
TR110-3803
GEAR-INTERNAL
5
TR110-3804
GEAR-PLANETARY
6
TR110-3805
CLUTCH-RUNNING, OVER
7
TR110-3806
STOPPER
8
TR110-3807
GASKET
9
TR110-3808
BALL
10
TR110-3809
YOKE
11
TR110-3810
BRUSH HOLDER ASM
12
TR110-3811
REAR BRACKET ASM
13
TR110-3812
BUSHING
14
TR110-3813
FRONT BRACKET ASM
15
TR110-3814
BUSHING
16
TR110-3815
BOLT
17
TR110-3816
FORK LEVER ASM
18
TR110-3817
MAGNETIC SWITCH ASM
19
TR110-3818
SCREWS (SET OF 4)
Gestione della qualità
Aiutaci a migliorare il nostro sito. Informaci se trovi un errore.