.it
Carrello
vuoto
Il mio account
Registrati
Log in
Benvenuti
Contatti
Spedizione
L’azienda
Guest book
Condizioni e Privacy
Catalogare
Tagliare, profilare
Componenti per motore
Officine meccaniche
Parti e componentistica per macchine varie
Forestali
Articoli elettrici
Articoli invernali
Cinghie trapezoidali e relative pulegge
Filters
PEZZI DI RICAMBIO
Sprocket Rims
Guide Bars
Chainsaw Chains
Search by Part Number
Diagrammi ed elenchi
Servizio
Determine Chain
Ricerca
DE
EN
FR
ES
IT
Versione mobile
Echo CS-510EVLP - Chainsaw Ignition, Starter Ricambi
Start
Echo
Sägen, Kettensägen
CS-510EVLP - Echo Chainsaw
Ignition, Starter
Ignition, Starter CS-510EVLP - Echo Chainsaw
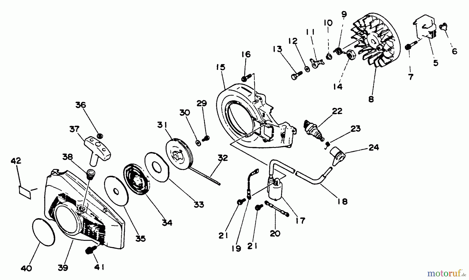
Posizione
Articolo numero
Descrizione
5
1699999999999
6
16-150117-13730
Distanzring Produktion
7
16-900162-04022
Schraube (10)
8
16-156801-18330
Polrad CS-510EVL
9
16-177234-12330
Feder
10
16-177247-12331
Hülse
11
16-177218-12330
Starterklinke
12
16-900603-00005
Scheibe(Eisen) CS-2600/PB-250/
13
16-900100-05020
Sechskantschraube
14
16-100144-12331
Mutter
15
16-101535-15231
Abdeckung
16
16-900242-04020
Schraube
17
16-156626-18330
Zündspule CS-550EVL
18
1615663315230
19
16-156630-15231
Leitung Produktion eingestellt
20
16-156635-15230
Leitung Produktion eingestellt
21
16-900242-04014
Schraube 4x14(Eisen)
22
16-159010-10630
Zündkerze
23
16-159011-03432
Kontaktfeder CS-2600/4200/PB-
24
16-159012-03433
Zündkerzenkappe, Gummi PPT-
16-177200-12532
ZSB. Starter CS-510EVL, CS-
29
16-900241-05010
Schraube(Eisen)
30
16-900603-00005
Scheibe(Eisen) CS-2600/PB-250/
31
16-177204-14330
Seilscheibe
32
16-177226-07060
Starterseil CS-6702/8001, PB-
33
16-177242-12330
Kunststoffplatte
34
16-177220-02834
Starterfeder CS-8000/8001
35
16-177221-02830
Platte
36
16-177229-14330
Scheibe
37
16-177228-12330
Startergriff
38
16-177227-05330
Seilführung CS-280EG/330EVL/
39
16-101507-12531
Startergehäuse
40
16-890112-38130
Aufkleber, ECHO CSG-6700
41
16-900162-05020
Schraube M5x20 PB-6000/-46LN/-
42
1689017613031
Gestione della qualità
Aiutaci a migliorare il nostro sito. Informaci se trovi un errore.